Building Book Your Show: A Robust Cinema Booking Backend
Building Book Your Show: A Robust Cinema Booking Backend
Creating a seamless movie ticket booking experience requires a solid backend foundation. In this post, I'll walk you through Book Your Show Backend, a comprehensive RESTful API service designed to manage a modern cinema complex. From movie catalogs to real-time seat reservations, this system handles it all with secure authentication and robust data integrity.
🚀 The Tech Stack
To ensure scalability, reliability, and maintainability, I chose a modern Java stack:
- Core Framework: Spring Boot 3.5.6 for rapid development and production-ready features.
- Language: Java 17, leveraging the latest LTS features.
- Database: PostgreSQL, a powerful open-source relational database.
- ORM: Spring Data JPA / Hibernate for efficient database interactions.
- Security: Spring Security with JWT (JSON Web Tokens) for stateless authentication.
- Migration: Flyway for version-controlled database schema changes.
- Deployment: Docker for containerization and easy deployment on platforms like Railway.
🏗️ Architecture & Design
The project follows a clean, layered architecture to separate concerns and improve testability:
- Controllers: Handle HTTP requests and define REST endpoints.
- Services: Contain the business logic (e.g., calculating ticket prices, validating show times).
- Repositories: Interact with the database using Spring Data JPA.
- DTOs (Data Transfer Objects): Ensure strict contracts for API requests and responses, decoupling the internal database model from the external API.
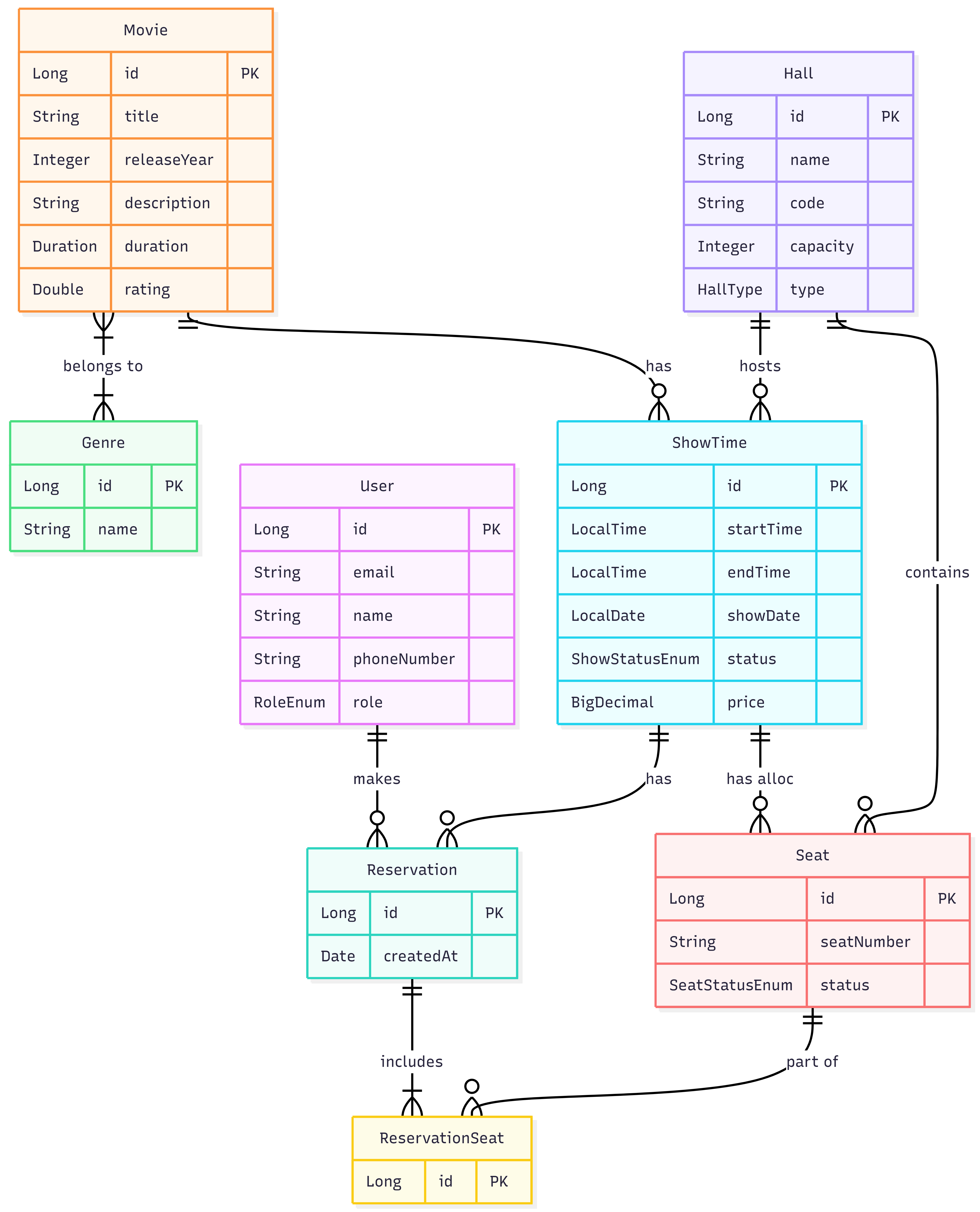
Database Schema
A well-designed schema is crucial for a booking system. Key entities include:
- Movies & Genres: A many-to-many relationship allowing movies to have multiple genres.
- ShowTimes: Links specific movies to time slots and dates.
- Seats & Reservations: The core of the booking system.
ReservationSeatslinks bookings to specific seats, ensuring no double bookings occurs.
🔐 Security & Authentication
Security is paramount. The application implements a robust JWT-based authentication system:
- Stateless: No server-side session storage, making horizontal scaling easier.
- Dual Tokens: Uses Access Tokens (short-lived) for requests and Refresh Tokens (long-lived, stored in HttpOnly cookies) to maintain user sessions securely.
- Role-Based Access Control (RBAC): secure endpoints ensure that only
ADMINusers can create movies or schedule shows, whileUSERroles can browse and book tickets.
// Example: Securing endpoints
@Configuration
@EnableWebSecurity
public class SecurityConfig {
// ... configuration to permit public access to /api/movies
// but require authentication for /api/reservations
}✨ Key Features
1. Smart Show Scheduling
The system prevents scheduling conflicts. It validates that a specific movie isn't scheduled twice in the same hall at the same time, ensuring a logical flow of showtimes logic.
2. Concurrency-Safe Seat Reservation
Booking tickets involves a race condition risks where two users might try to book the same seat. Using database transactions and constraints, Book Your Show ensures that once a seat is reserved, it cannot be double-booked.
3. Comprehensive Movie Management
Admins can manage the entire catalogue:
- Add movies with rich metadata (posters, ratings, duration).
- Classify movies by genres.
- Track release years and descriptions.
🛠️ API First Approach
The API is designed to be intuitive and developer-friendly. Here are a few examples:
- Get Movies:
GET /api/movies - Get Movie by ID:
GET /api/movies/{id} - Get Showtimes:
GET /api/showtimes - Get Showtimes by Movie:
GET /api/showtimes/{id} - Get Seats for the show:
GET /api/showtimes/{id}/seats - Get Reservations:
GET /api/reservations/my-reservations - Book Seats:
POST /api/reservations
All endpoints return standardized JSON responses with proper HTTP status codes.
🔮 Future Roadmap
This backend is just the beginning. Future enhancements include:
- Payment Gateway Integration: To process real payments (or maybe not).
- Email Notifications: Sending booking confirmations.
- Analytics Dashboard: For admins to view sales trends.
Book Your Show Backend demonstrates how modern Java technologies can be combined to build a production-grade application. Check out the Website to dive deeper into and try it out!